Микросхема 34063api схема включения
Преобразователь напряжения на MC34063
Для питания портативной электронной аппаратуры в домашних условиях зачастую используют сетевые источники питания. Но это не всегда бывает удобно, поскольку не всегда по месту использования имеется свободная электрическая розетка. А если необходимо иметь несколько различных источников питания?
Одно из верных решений это изготовить универсальный источник питания. А в качестве внешнего источника питания применить, в частности, USB-порт персонального компьютера. Не секрет, что в типовом USB-разъеме предусмотрено питание для внешних электронных устройств напряжением 5В и токе нагрузки не более 500 мА.
Но, к сожалению, для нормальной работы большинства переносной электронной аппаратуры необходимо 9 или 12В. Решить поставленную задачу поможет специализированная микросхема преобразователь напряжения на MC34063, которая значительно облегчит изготовление лабораторного блока питания с требуемыми параметрами.


Структурная схема преобразователя mc34063:

Предельные параметры работы MC34063


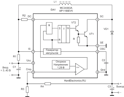
Описание схемы преобразователя
Ниже представлена принципиальная схема варианта источника питания, позволяющего получить 9В или 12В из 5В USB-порта компьютера.
За основу схемы взята специализированная микросхема MC34063 (ее российский аналог К1156ЕУ5). Преобразователь напряжения MC34063 представляет собой электронную схему управления DC / DC — преобразователем.
Она имеет температурно-компенсированный источник опорного напряжения (ИОН), генератор с изменяемым рабочим циклом, компаратор, схему ограничения по току, выходной каскад и сильноточный ключ. Эта микросхема специально изготовлена для использования в повышающих, понижающих и инвертирующих электронных преобразователях с наименьшим числом элементов.
Выходное напряжение, получаемое в результате работы, устанавливается двумя резисторами R2 и R3. Выбор номинала резисторов производится из расчета, что на входе компаратора (вывод 5) должно быть напряжение равное 1,25 В. Вычислить сопротивление резисторов для схемы можно используя несложную формулу:
Зная необходимое выходное напряжение и сопротивление резистора R3, можно довольно легко определить сопротивление резистора R2.
Так как выходное напряжение определяется резисторным делителем, можно значительно улучшить схему, включив в схему переключатель, позволяющий получать всевозможные значения по мере необходимости. Ниже приведен вариант преобразователя MC34063 на два выходных напряжения (9 и 12 В)
Детали преобразователя MC34063
Резисторы, используемые в преобразователе, — любые, мощностью от 0,125 Вт до 0,5 Вт, типа МЛТ или С2-29, неполярные конденсаторы — типа КД, КМ, К10-17 и т.п. Электролитические конденсаторы — типа К50-29, К50-35 или подобные. Индуктивность дросселя L1 – от 120 до 180 мкГн, мощностью не менее 200 мВт. В качестве дросселя L2 использована интегральная индуктивность типа ЕС24 или аналогичная. Индуктивность этого дросселя должна быть в районе от 10 до ЗЗ мкГн.
Скачать калькулятор для mc34063 (994,1 Kb, скачано: 9 655)
Скачать datasheet mc34063 (1,1 Mb, скачано: 3 999)
Микросхема 34063api схема включения
Преобразователь питания на MC34063
Автор: Поляников Игорь aka OldPol
Опубликовано 01.01.1970
Предлагаю вашему вниманию простой, но довольно мощный понижающий ИП.
Целью разработки было создать ИП для питания компьютера в автомобиле. Малогабаритный и с хорошими характеристиками. Простой в изготовлении, используя подручные средства, т.е. элементы от старых РС БП или мамок, от ненужной телефонной зарядки и т.д., и т.п. и возможностью вырезать плату за 20 минут бормашиной, В результате родилась такая схема.

Управляющей микросхемой выбрана МС34063, за дешевизну доступность, удобный тип корпуса и главное наличие некоторого количества их у меня. Но можно было при должном подходе умощнить таким образом, любую микросхему с аналогичными функциями. Работу схемы рассказывать нет смысла, думаю, она очевидна, Остановлюсь только на важных, на мой взгляд, моментах.
Микросхему выпускают множество производителей, в моем распоряжении было три типа, выяснилось, что образец под гордым названием КА34063 склонен возбуждаться, визуально это выражалось в свисте дросселя, хотя свои параметры с незначительным ухудшением конструкция при этом сохраняла. Эффект был устранен установкой по питанию микросхемы дроссель. Это решение не принципиально, можно было обойтись и резистором или еще лучше кренкой вольт на 6-7-8-9.
Цепочка R3-VD1-R4 в базе КТ315, это попытка сэкономить несколько миллиампер, не открывая выходной транзистор микросхемы, используем только предвыходной. Для правильного понимания ситуации смотрите описание на микросхему.
Резистор R5 компромиссный вариант между хорошим фронтом на затворе полевого транзистора и потребляемым током в этой цепи, оптимально 1К. Резистор несколько греется, необходимая мощность 0,5Вт.
Для получения наилучшего КПД, необходимо максимально открыть полевой транзистор, для этого, в этом его включении, требуется подать на затвор импульс амплитудой выше, чем Uпит вольт на 10. Необходимое для этого напряжение снимается с дросселя дополнительной обмоткой. Такой вариант показал несколько лучшие результаты, чем традиционный способ, через емкость с истока полевого транзистора.
Отдельно остановлюсь на том, что с этой схемы, в дополнение к основному Uвых можно получить любые необходимые стабилизированные напряжения любой полярности. Идея заключается в том, что в дросселе DR3 присутствует импульс со стабилизированным действующим значением равным Uвых. Используя это, снимаем необходимые нам напряжения с дросселя вторичными обмотками. Направление намотки важно. Количество витков дополнительной обмотки рассчитывается довольно просто. Например, Uвых 5в, а намотано в основной обмотке, например 10 витков, следовательно, что бы получить 10в, на дополнительной обмотке нужно намотать 20витков.

Преобразователь предназначался, как я ранее говорил для питания компьютера в автомобиле. В одном из зксперементальных вариантов я с него получали 5В и дополнительно 12В 800ма для питания монитора по способу как на схеме >Uвых. Идея себя отлично оправдала. при Uвх от 6 до 29 вольт выходные напряжения оставались неизменными. Но решено было отказаться от такого питания монитора из соображений лишнего тепловыделения преобразователем. Стоит оговориться, что без нагрузки на Uвых идея не работает, в силу того, что микросхема выдает очень короткий импульс, годный только для зарядки выходного электролита до Uвых. Но при нагрузке уже в 0,1А все встает на свои места.
Фильтр по питанию в данный преобразователь сознательно не ставился. Для питания магнитолы монитора и компьютера у меня стоят дополнительный маленький аккумулятор выполняющий роль UPS и развязка с фильтрами на каждое из устройств, ставить еще один фильтр не было смысла.
Параметры схемы:
КПД 89%.
Uвх 6-40В (40в теоретически, реально пробовал до 29В, но не вижу причин схеме не работать и при напряжении до Vcc max микросхемы)
Uвых выбираем исходя из ваших потребностей. Задается делителем на резисторах R1 R2, они должны при вашем Uвых обеспечить на 5й ножке микросхемы 1.25В. И соответственно необходимо подобать число витков на дополнительной обмотке дросселя. Выходной ток, определятся только элементами VT2 VD3 DR3, и подходящим радиатором, для диода и транзистора. Конструкция рассчитывалась на ток нагрузки до 10А., но при экспериментах, в данном варианте преобразователь нагружался и до 20А, прекрасно выдерживал этот ток десятки минут. Правда, с падением КПД на пару процентов. Для долговременной работы с такой нагрузкой как минимум необходимо увеличить размер радиатора для силовых элементов.
Потребляемый ток без нагрузки менее 25мА
Конструкция:
Плата в зеркальном виде под ЛУТ. размер 34Х84 мм.
Mc34063a схема включения простые устройства
Импульсный регулятор напряжения MC34063A (полный российский аналог КР1156ЕУ5) — специально разработанная микросхема для DC-DC преобразователей с минимальным количеством внешних элементов. Микросхема MC34063A применяется в импульсных источниках питания со входным напряжением от 3 до 40В и выходным током до 1,5А:
повышающих (Step-up converter)
понижающих (Step-down converter)
инвертирующих (Voltage inverting converter).
На практике приходилось встречаться только с вариантами источников питания
повышающих – Феликс 02К, цепь формирования 24В из 12В
понижающих – практически все фискальные регистраторы работающие от 24В, принтеры этикеток и прочее оборудование, где входное напряжение питания больше 5 вольт. Поэтому будем рассматривать только первые два варианта использования микросхемы MC34063A.
Рекомендуемая литература.
- Datasheet MC34063A на английском (скачать).
- Описание работы КР1156ЕУ5 (аналог MC34063A) на русском (cкачать).
- И.Л. Кольцов «33 схемы на КР1156ЕУ5» (скачать).
- Документ AN920/D. В данном документе приведены формулы для расчета преобразователей DC-DC на базе микросхемы MC34063. Рассмотрен принцип работы. (скачать).
Общее описание.


Мощный электронный ключ на составном транзисторе (VT1 и VT2), который соединен со схемой управления. На нее поступают импульсы синхронизации от генератора, скважность которых зависит от сигнала схемы ограничения по току. Также на схему управления подается сигнал обратной связи с компаратора. Он производит сравнение напряжения обратной связи с напряжением внутреннего источника опорного напряжения. Стабильность параметров выходного напряжения микросхемы полностью обеспечивает источник опорного напряжения, т.к. его напряжение не зависит от изменений температуры окружающей среды и колебания входного напряжения.

Рис. Расположение выводов (pinout) MC34063A
Switch Collector (VT1) Коллектор выходного транзистора.
Switch Emitter (OUT) Эмиттер выходного транзистора.
Timing Capacitor (OSC) Вывод для подключения времязадающего конденсатора.
Ground (Gnd) Общий вывод.
Comparator Inverting Input (CMP) Вход компаратора — инвертирующий .
Vcc (Uin) Напряжение питания (3. 40В).
Ipk Sense (Rt) Вход схемы ограничения тока, сюда подключается токоограничивающий резистор. Ipk пиковый ток через индуктивность, где Ipk
Схема подключения.
Микросхема МС34063A имеет два входа, которые можно использовать для стабилизации тока.
Один вход имеет пороговое напряжение 1.25В (5 нога), что для мощной нагрузки не выгодно из-за потерь мощности. Например, при токе 1000 мА имеем потери на резисторе-датчике тока величиной 1.25*1А=1.25Вт, что сопоставимо с потерями мощности на линейном стабилизаторе.
Второй вход микросхемы имеет пороговое напряжение 0.3В (7 нога), и предназначен для защиты встроенного транзистора от перегрузки по току.

Рис. Схема понижения (Step-down converter)

Рис. Схема повышения (Step-up converter)
С2— конденсатор задающий частоту преобразования.
VD1 – быстродействующий диод, практически вся схема зависит от быстродействия этого диода. При использовании диодов Шотки, диод должен выдерживать обратное напряжение вдвое превышающее выходное напряжение.
R1 – Токовый датчик, задает максимальный ток на выходе стабилизатора. При превышении максимального тока – микросхема отключится, фактически является защитой от короткого замыкания (перегрузки) на выходе. Обладает довольно большой рассеиваемой мощностью, от 0,5 Вт до 2Вт, на практике иногда выглядит в виде нескольких параллельно включенных резисторов.

Важное замечание! Опорное напряжение токового входа микросхемы 34063 различается у разных корпусов, с разбросами от 0,25В до 0,45В. . Стандартные расчеты принимаются для опорного напряжения 0,3В. Таким образом если напряжение на шунте станет выше чем 0.3 вольта, микросхема 34063 отключится. (Например резистор R1=1 Ом, тогда при достижении U=1 Ом*0,3А=0,3В сработает защита по току и микросхема отключится. На практике это означает, что при значении резистора R1=1 Ом выходной ток источника питания будет 0,3А).
R2, R3 — делитель напряжения, с помощью которого задается выходное напряжение.

Рис. Выходное напряжение, формула расчета.
Фильтр рассмотрим отдельно, так как именно фильтр является слабым звеном при эксплуатации.
L1 – накопительная и фильтрующая индуктивность. Данную индуктивность настоятельно не рекомендуется уменьшать, так же именно эта индуктивность задает выходной ток, поэтому толщина провода довольно критичный параметр. На практике такая схема фильтра довольно редкое явление, как правило ставится второй LC фильтр, индуктивности включаются встречно.
С3 – принцип такой же как у катушки индуктивности. Несмотря на расчеты, если нет ограничения по размерам, конденсатор на 470 мкФ увидеть здесь довольно редкое явление. А вот конденсатор на 1000 мкФ здесь общепринятый стандарт (рассматриваем схемы Uвх=24В, Uвых=5В). Конденсатор должен быть LOW ESR, однако на практике это довольно редкое явление, ставится обычный конденсатор. Хотя если поднять оборудование 2000-2002 г.в. то там можно встретить LOW ESR конденсаторы в фильтре. Некоторые производители ставят в параллель ВЧ конденсатор, однако это довольно спорное решение.

Конденсатор фильтра для понижающих (Step-down converter) источников питания не является обязательным элементом, при достаточно большой индуктивности фильтра.
MC34063 datasheet по-русски.
Рынок электроники сегодня предоставляет много вариантов микросхем для стабилизации и преобразования напряжения. Я остановлюсь на самом пожалуй распространенном контроллере серии 34063. Эта микросхема хороша тем что она доступна, на её базе легко изучить устройство и работу шим контроллеров. Сама микросхема копеечная так что если в ходе работы вы спалите пару штук, то будет не жалко. Для MC34063 есть в сети много удобных калькуляторов где легко рассчитать нужные параметры вашего устройства.
У MC34063 масса аналогов, и даже есть отечественный — КР1156ЕУ5.
Диапазон рабочих напряжений MC34063 от 3 до 40 вольт.
Коммутируемый ток ключа MC34063 до 1.5 А.
Данный контроллер почти так же популярен как таймер 555 серии.
Собирая данное устройство вы получите массу опыта в налаживании подобных устройств и в дальнейшем перейдёте к более сложным схемам.
Для запуска контроллера в работу потребуется сама микросхема MC34063, индуктивность, диод, пару конденсаторов на 100 — 500 мкф, и 3 — 4 резистора.
Теперь о том как это всё работает:
Смотрим на 1 схему step-down, это работает почти как обычный шим стабилизатор.
Данное включение MC34063 реализует только понижение входного напряжения !
При уравнивании или снижении входного напряжения ниже заданного выходного, ключевой транзистор открывается и мы имеем прямой переток напряжения через ключ и индуктивность к выходу устройства.
Индуктивность и емкость в выходной цепи образуют фильтр.
При открытии ключа дроссель набирает энергию. При закрытии ключа микросхемы, обратная ЭДС дросселя фильтра разряжается через диод и конденсатор Co. Данный цикл постоянно повторяется с заданной частотой. Такая схема хорошо подходит для того что бы снизить напряжение например с 12- 9 вольт на 5 или 3.3 вольта. Есть вариант поставить для этих целей обычный стабилизатор типа 7805. Но это не очень практично.
Допустим вы снижайте напряжение батареи крона через линейный стабилизатор до 5 вольт, тут вы теряйте на нагреве стабилизатора почти 50% энергии, а если вам нужно 3.3 вольта то на нагрев уйдёт уже 70%, это уже не лезет ни в какие ворота .
А если то же самое проделать с шим контроллером то потери упадут до 13%,
плюс радиатор вам не понадобится. КПД данного вида преобразователя 87%.
В реалии при замере у меня MC34063 в работе кушает 2-3 мА. По паспорту 4 мА, что возможно так же зависит от производителя микросхемы.
Едем дальше. Стабилизирует схема выходное напряжение, с помощью делителя на двух резисторах R1;R2 подключенных к 5 выводу микросхемы. Как только напряжение на 5 выводе превысит 1.25 вольта, компаратор переключит тригер и ключ микросхемы закроется. Так ограничивается рост напряжения на выходе устройства.
Меняя номиналы этих резисторов можно задавать напряжение выхода.
На практике часто ставится переменный резистор, средняя точка которого идёт к 5 выводу MC34063, а крайние выводы подключаются один к земле другой к выходному напряжению.
Резистор Rsc между 7 и 6 выводами задаёт максимальный ток ключа микросхемы. Защита срабатывает когда между выводами 7 и 6 напряжение подымается более 0.3 вольта.
На 3 выводе MC34063 стоит конденсатор задающий частоту внутреннего генератора.
Максимальная частота по паспорту 100 кГц. Чем меньше индуктивность тем больше нужно частоту и наоборот.
Теперь рассмотрим схему 2 включения MC34063, Step-Up.По нашему, это преобразователь на обратной ЭДС .
Мне на просторах интернета попалась схемка автора Ahtoxa с заменой микросхемы КРЕН5 на маленькую платку с МС34063, собранную с небольшими изменениями по даташиту по току до 0,5 А. Дело в том, что иногда бывает необходимость поставить стабилизатор без громоздкого радиатора при большом входном напряжении. И потому такой вариант вполне мог бы быть применим. Известно, что микросхема LM7805 является линейным стабилизатором напряжения,то есть всё лишнее напряжение она высаживает на себе. И при входном напряжении 12 В, она вынуждена обеспечивать на себе падение напряжения в 7 вольт. Умножьте это на ток хотя бы в 100 мА, и получите уже 0.7 Вт лишней рассеиваемой мощности. При чуть больших токах или разнице между входным и выходным напряжениями без большого теплоотвода уже не обойтись.
Простая и регулируемая схемы МС34063


Автор не стал делиться печатной платой, поэтому разработал свой похожий вариант. Скачать его вместе с докуметацией и другими нужными для сборки файлами можно в общем архиве.

Стабилизатор отлично работает. Собирал неоднократно. Правда отличия от даташита не в лучшую сторону. Ограничительный резистор ставить настоятельно рекомендуется. Иначе при наличии на выходе больших емкостей, может вызвать пробой внутри микросхемы. Включение паралельно двух диодов не оправдано. Лучше ставить один по мощнее. Хотя для тока 500 мА и такого с гловой хватит. Для больших токов, желательно ставить внешний транзистор. Хотя микросхема по даташиту и рассчитана на 1,5 А, но рабочий ток больше 500 мА не рекомендуется.

Далее ещё получилось подкорректировать печатку, ток уже можно будет до 1 А поднимать, плюс регулировка выхода. Катушка L1 паяется со стороны печатных проводников.


А вот как регулятор будет выглядеть на платке: дроссель, резистор и SMD конденсатор на этом фото пока не установлены, но в принципе всё удобно и компактно уместилось. Испытания в конечном итоге прошли успешно. Автор материала Igoran.
Обсудить статью СТАБИЛИЗАТОР НА МИКРОСХЕМЕ МС34063
Микросхема 34063api схема включения
«Наш мир погружен в огромный океан энергии, мы летим в бесконечном пространстве с непостижимой скоростью. Всё вокруг вращается, движется — всё энергия. Перед нами грандиозная задача — найти способы добычи этой энергии. Тогда, извлекая её из этого неисчерпаемого источника, человечество будет продвигаться вперёд гигантскими шагами» Никола Тесла (1891)
воскресенье, 26 июня 2016 г.
Микросхема MC34063 схема включения
Основные технические характеристики MC34063
- Широкий диапазон значений входных напряжений: от 3 В до 40 В;
- Высокий выходной импульсный ток: до 1,5 А;
- Регулируемое выходное напряжение;
- Частота преобразователя до 100 кГц;
- Точность внутреннего источника опорного напряжения: 2%;
- Ограничение тока короткого замыкания;
- Низкое потребление в спящем режиме.
Структура схемы:
- Источник опорного напряжения 1,25 В;
- Компаратор, сравнивающий опорное напряжение и входной сигнал с входа 5;
- Генератор импульсов сбрасывающий RS-триггер;
- Элемент И объединяющий сигналы с компаратора и генератора;
- RS-триггер устраняющий высокочастотные переключения выходных транзисторов;
- Транзистор драйвера VT2, в схеме эмиттерного повторителя, для усиления тока;
- Выходной транзистор VT1, обеспечивает ток до 1,5А.

MC34063 повышающий преобразователь
Например я данную микросхему использовал чтобы получить 12 В питание интерфейсного модуля от ноутбучного порта USB (5 В), таким образом интерфейсный модуль работал когда работал ноутбук ему не нужен был свой источник бесперебойного питания.
Также имеет смысл использовать микросхему для питания контакторов, которым нужно более высокое напряжение, чем другим частям схемы.
Хотя MC34063 выпускается давно, но возможность работы от 3 В, позволяет её использовать в стабилизаторах напряжения питающихся от литиевых аккумуляторов.
Рассмотрим пример повышающего преобразователя из документации. Эта схема рассчитана на входное напряжение 12 В, выходное — 28 В при токе 175мА.

- C1 – 100 мкФ 25 В;
- C2 – 1500 пФ;
- C3 – 330 мкФ 50 В;
- DA1 – MC34063A;
- L1 – 180 мкГн;
- R1 – 0,22 Ом;
- R2 – 180 Ом;
- R3 – 2,2 кОм;
- R4 – 47 кОм;
- VD1 – 1N5819.
В данной схеме ограничение входного тока задается резистором R1, выходное напряжение определяется соотношением резистором R4 и R3.
Понижающий преобразователь на МС34063
Понизить напряжение значительно проще – существует большое количество компенсационных стабилизаторов не требующих катушек индуктивности, требующих меньшего количества внешних элементов, но и для импульсного преобразователя находиться работа когда выходное напряжение в несколько раз меньше входного, либо просто важен КПД преобразования.
В технической документации приводиться пример схемы с входным напряжение 25 В и выходным 5 В при токе 500мА.

- C1 – 100 мкФ 50 В;
- C2 – 1500 пФ;
- C3 – 470 мкФ 10 В;
- DA1 – MC34063A;
- L1 – 220 мкГн;
- R1 – 0,33 Ом;
- R2 – 1,3 кОм;
- R3 – 3,9 кОм;
- VD1 – 1N5819.
Данный преобразователь можно использовать для питания USB устройств. Кстати можно повысить ток отдаваемый в нагрузку, для этого потребуется увеличить емкости конденсаторов C1 и C3, уменьшить индуктивность L1 и сопротивление R1.
МС34063 схема инвертирующего преобразователя
Третья схема используется реже двух первых, но не менее актуальна. Для точного измерения напряжений или усиления аудио сигналов часто требуется двуполярное питание, и МС34063 может помочь в получении отрицательных напряжений.
В документации приводиться схема позволяющая преобразовать напряжение 4,5 .. 6.0 В в отрицательное напряжение -12 В с током 100 мА.
MC34063: схема включения, особенности работы, простые устройства
MC34063 представляет собой достаточно распространенный тип микроконтроллера для построения преобразователей напряжения как с низкого уровня в высокий, так и с высокого в низкий. Особенности микросхемы заключаются в ее технических характеристиках и рабочих показателях. Устройство хорошо держит нагрузки с током коммутации до 1,5 А, что говорит о широкой сфере его использования в различных импульсных преобразователях с высокими практическими характеристиками.
Описание микросхемы
Стабилизация и преобразование напряжения — это немаловажная функция, которая используется во многих устройствах. Это всевозможные регулируемые источники питания, преобразующие схемы и высококачественные встраиваемые блоки питания. Большинство бытовой электроники сконструированного именно на этой МС, потому что она имеет высокие рабочие характеристики и без проблем коммутирует достаточно большой ток.
MC34063 имеет встроенный осциллятор, поэтому для работы устройства и старта преобразования напряжения в различные уровни достаточно обеспечить начальное смещение путем подключения конденсатора ёмкостью 470пФ. Этот контроллер пользуется огромной популярностью среди большого количества радиолюбителей. Микросхема хорошо работает во многих схемах. А имея несложную топологию и простое техническое устройство, можно легко разобраться с принципом ее работы.

Как ШИМ рассматривать этот контроллер не стоит, так как в нем отсутствует немаловажный компонент – устройство коррекции ошибки. Из-за чего на выходе микросхемы может возникать погрешность. А для исключения ошибки на выходе рекомендуется подключать хотя бы простой LC-фильтр. Также она является одной из самых доступных в ценовом диапазоне, поэтому большинство полезных устройств сконструированы именно на этом контроллере.
Микросхема имеет небольшой запас по мощности, поэтому в критических режимах она вполне сможет выстоять, но кратковременно. Поэтому при разработке любых устройств на базе этого ШИМ следует грамотно выбирать параметры компонентов и производить расчет MC34063 в соответствии с режимами работы. А чтобы облегчить процесс расчета параметров устройств на базе этой интегральной схемы, можно воспользоваться mc34063 калькулятором.
Аналоги
Как и у любой интегральной схемы ШИМ-контроллер mc34063 имеются качественные аналоги, одним из которых является отечественная микросхема КР1156ЕУ5. Она имеет хорошие рабочие характеристики, которые станут основой для разработки качественных функциональных устройств с полезными возможностями.
Параметры микросхемы
MC34063 реализован в стандартном DIP-8 корпусе с 8 выводами. Также имеются компоненты для поверхностного монтажа без конкурса. ШИМ-контроллер MC34063 изготовлен достаточно качественно, о чем говорят немалые параметры, позволяющие создавать многофункциональные устройства с широкими возможностями. К основным рабочим характеристикам относятся:
- Диапазон напряжений, которыми может манипулировать контроллер — от 3 до 40В.
- Максимальный коммутируемый ток на выходе биполярного транзистора — 1,5А.
- Напряжение питания — от 3 до 50В.
- Ток коллектора выходного транзистора — 100мА.
- Максимальная рассеиваемая мощность — 1,25Вт.
Выбирая за основу этот ШИМ-контроллер, вы обеспечите себя надёжным практическим макетом, который даст возможность качественно изучить особенности работы импульсных устройств и преобразователей напряжения.
Применяется микросхема во многих устройствах:
- понижающие источники питания;
- повышающие преобразователи;
- зарядные устройства для телефонов;
- драйверы для светодиодов и другие.
Типовая схема включения
Чтобы запустить контроллер достаточно обеспечить несколько условий, реализовать которые можно, имея в кармане пару конденсаторов, индуктивность, диод и несколько резисторов. Схема подключения контроллера зависит от требований, которые будут предъявлены к ней. Если необходимо изготовить ШИМ-стабилизатор, что довольно часто применяется на практике. Схема работает исключительно на понижение выходного напряжения, которое зависит от отношения сопротивлений, включенных в обратной связи. Выходное напряжение формируется делителем в соотношении 1:3 и поступает на вход внутреннего компаратора.
Типовая схема включения состоит из следующих компонентов:
- 3 резистора;
- диод;
- 3 конденсатора;
- индуктивность.
Рассматривая схему на понижение напряжения или его стабилизации можно увидеть, что она оснащена глубокой обратной связью и достаточно мощным выходным транзистором, который прямотоком пропускает через себя напряжение.
Схема включения на понижение напряжения и стабилизации
Из схемы видно, что ток в выходном транзисторе ограничивается резистором R1, а времязадающим компонентов для установки необходимой частоты преобразования является конденсатор C2. Индуктивность L1 накапливает в себе энергию при открытом транзисторе, а по его закрытию разряжается через диод на выходной конденсатор. Коэффициент преобразования зависит от соотношения сопротивлений резисторов R3 и R2.
ШИМ-стабилизатор работает в импульсном режиме:
При открытии биполярного транзистора индуктивность набирает энергию, которая затем накапливается на выходной ёмкости. Такой цикл повторяется постоянно, обеспечивая стабильный выходной уровень. При условии наличия на входе микросхемы напряжения 25В на ее выходе оно составит 5 В с максимальным выходным током до 500мА.
Напряжение можно увеличить путем изменения типа отношения сопротивлений в цепи обратной связи, подключенной к входу. Также он используется в качестве разрядного диода в момент действия обратной ЭДС, накопленной в катушке в момент ее заряда при открытом транзисторе.
Применяя такую схему на практике, можно изготовить высокоэффективный понижающий преобразователь. При этом микросхема не потребляет избыток мощности, которая выделяется при снижении напряжения до 5 или 3,3 В. Диод предназначен для обеспечения обратного разряда индуктивности на выходной конденсатор.

Импульсный режим понижения напряжения позволяет значительно экономить заряд батареи при подключении устройств с низким потреблением. Например, при использовании обычного параметрического стабилизатора на его нагрев во время работы уходило по меньшей мере до 50% мощности. А что тогда говорить, если потребуется выходное напряжение в 3,3 В? Такой понижающий источник при нагрузке в 1 Вт будет потреблять все 4 Вт, что немаловажно при разработке качественных и надёжных устройств.
Как показывает практика применения MC34063, средний показатель потерь мощности снижается как минимум до 13%, что стало важнейшим стимулом для ее практической реализации для питания всех низковольтных потребителей. А учитывая широтно-импульсный принцип регулирования, то и нагреваться микросхема будет незначительно. Поэтому для ее охлаждения не потребуется радиаторов. Средний КПД такой схемы преобразования составляет не менее 87%.
Регулирование напряжения на выходе микросхемы осуществляется за счёт резистивного делителя. При его превышении выше номинального на 1,25В компоратор переключает триггер и закрывает транзистор. В этом описании рассмотрена схема на понижение напряжения с выходным уровнем 5В. Чтобы изменить его, повысить или уменьшить, необходимо будет изменить параметры входного делителя.
Для ограничения тока коммутационного ключа применяется входной резистор. Рассчитываемый как отношение входного напряжения к сопротивлению резистора R1. Чтобы организовать регулируемый стабилизатор напряжения к 5 выводу микросхемы подключается средняя точка переменного резистора. Один вывод к общему проводу, а второй к питанию. Работает система преобразования в полосе частот 100кГц, при изменении индуктивности она может быть изменена. При уменьшении индуктивности повышается частота преобразования.
Другие режимы работы
Кроме режимов работы на понижение и стабилизацию, также довольно часто применяется повышающий. Схема подключения отличается тем, что индуктивность находится не на выходе. Через нее протекает ток в нагрузку при закрытом ключе, который отпираясь, подаёт на нижний вывод индуктивности отрицательное напряжение.
Диод, в свою очередь, обеспечивает разряд индуктивности на нагрузку в одном направлении. Поэтому при открытом ключе на нагрузке формируется 12 В от источника питания и максимальный ток, а при закрытом на выходном конденсаторе оно повышается до 28В. КПД схемы на повышение составляет как минимум 83%. Схемной особенностью при работе в таком режиме является плавное включение выходного транзистора, что обеспечивается ограничением тока базы посредством дополнительного резистора, подключенного к 8 выводу МС. Тактовая частота работы преобразователя задаётся конденсатором небольшой ёмкости, преимущественно 470пФ, при этом она составляет 100кГц.
Выходное напряжение определяется по следующей формуле:
Используя вышеуказанную схему включения микросхемы МС34063А, можно изготовить повышающий преобразователь напряжения с питанием от USB до 9, 12 и более вольт в зависимости от параметров резистора R3. Чтобы провести детальный расчет характеристик устройства, можно воспользоваться специальным калькулятором. Если R2 составляет 2,4кОм, а R3 15кОм, то схема будет преобразовать 5В в 12В.
Схема на MC34063A повышения напряжения с внешним транзистором
В представленной схеме использован полевой транзистор. Но в ней допущена ошибка. На биполярном транзисторе необходимо поменять местами К-Э. А ниже представлена схема из описания. Внешний транзистор выбирается исходя из тока коммутации и выходной мощности.
Драйвер светодиодов
Довольно часто для питания светодиодных источников света применяется именно эта микросхема для построения понижающего или повышающего преобразователя. Высокий КПД, низкое потребление и высокая стабильность выходного напряжения – вот основные преимущества схемной реализации. Есть много схем драйверов для светодиодов с различными особенностями.

Как один из многочисленных примеров практического применения можно рассмотреть следующую схему ниже.
Схема работает следующим образом:
При подаче управляющего сигнала внутренний триггер МС блокирован, а транзистор закрыт. И через диод протекает зарядный ток полевого транзистора. При снятии импульса управления триггер переходит во второе состояние и открывает транзистор, что приводит к разряду затвора VT2. Такое включение двух транзисторов обеспечивает быстрое включение и выключение VT1, что снижает вероятность нагрева из-за практически полного отсутствия переменной составляющей. Для расчета тока, протекающего через светодиоды, можно воспользоваться: I=1,25В/R2.
Зарядное устройство на MC34063
Контроллер MC34063 универсален. Кроме, источников питания она может быть применена для конструирования зарядного устройства для телефонов с выходным напряжением 5В. Ниже представлена схема реализации устройства. Ее принцип работы объясняется как и в случае с обычным преобразованием понижающего типа. Выходной ток заряда аккумулятора составляет до 1А с запасом 30%. Для его увеличения необходимо использовать внешний транзистор, например, КТ817 или любой другой.
Микросхема 34063api схема включения
Для питания портативной электронной аппаратуры в домашних условиях зачастую используют сетевые источники питания. Но это не всегда бывает удобно, поскольку не всегда по месту использования имеется свободная электрическая розетка. А если необходимо иметь несколько различных источников питания?
Одно из верных решений это изготовить универсальный источник питания. А в качестве внешнего источника питания применить, в частности, USB-порт персонального компьютера. Не секрет, что в типовом USB-разъеме предусмотрено питание для внешних электронных устройств напряжением 5В и токе нагрузки не более 500 мА.
Но, к сожалению, для нормальной работы большинства переносной электронной аппаратуры необходимо 9 или 12В. Решить поставленную задачу поможет специализированная микросхема преобразователь напряжения на MC34063, которая значительно облегчит изготовление лабораторного блока питания с требуемыми параметрами.

Структурная схема преобразователя mc34063:

Предельные параметры работы MC34063


Описание схемы преобразователя
Ниже представлена принципиальная схема варианта источника питания, позволяющего получить 9В или 12В из 5В USB-порта компьютера.
За основу схемы взята специализированная микросхема MC34063 (ее российский аналог К1156ЕУ5). Преобразователь напряжения MC34063 представляет собой электронную схему управления DC / DC — преобразователем.
Она имеет температурно-компенсированный источник опорного напряжения (ИОН), генератор с изменяемым рабочим циклом, компаратор, схему ограничения по току, выходной каскад и сильноточный ключ. Эта микросхема специально изготовлена для использования в повышающих, понижающих и инвертирующих электронных преобразователях с наименьшим числом элементов.
Выходное напряжение, получаемое в результате работы, устанавливается двумя резисторами R2 и R3. Выбор номинала резисторов производится из расчета, что на входе компаратора (вывод 5) должно быть напряжение равное 1,25 В. Вычислить сопротивление резисторов для схемы можно используя несложную формулу:
Зная необходимое выходное напряжение и сопротивление резистора R3, можно довольно легко определить сопротивление резистора R2.
Так как выходное напряжение определяется резисторным делителем, можно значительно улучшить схему, включив в схему переключатель, позволяющий получать всевозможные значения по мере необходимости. Ниже приведен вариант преобразователя MC34063 на два выходных напряжения (9 и 12 В)
Детали преобразователя MC34063
Резисторы, используемые в преобразователе, — любые, мощностью от 0,125 Вт до 0,5 Вт, типа МЛТ или С2-29, неполярные конденсаторы — типа КД, КМ, К10-17 и т.п. Электролитические конденсаторы — типа К50-29, К50-35 или подобные. Индуктивность дросселя L1 – от 120 до 180 мкГн, мощностью не менее 200 мВт. В качестве дросселя L2 использована интегральная индуктивность типа ЕС24 или аналогичная. Индуктивность этого дросселя должна быть в районе от 10 до ЗЗ мкГн.
Скачать калькулятор для mc34063 (994,1 Kb, скачано: 9 425)
Скачать datasheet mc34063 (1,1 Mb, скачано: 3 889)
MC34063 datasheet по-русски.
Рынок электроники сегодня предоставляет много вариантов микросхем для стабилизации и преобразования напряжения. Я остановлюсь на самом пожалуй распространенном контроллере серии 34063. Эта микросхема хороша тем что она доступна, на её базе легко изучить устройство и работу шим контроллеров. Сама микросхема копеечная так что если в ходе работы вы спалите пару штук, то будет не жалко. Для MC34063 есть в сети много удобных калькуляторов где легко рассчитать нужные параметры вашего устройства.
У MC34063 масса аналогов, и даже есть отечественный — КР1156ЕУ5.
Диапазон рабочих напряжений MC34063 от 3 до 40 вольт.
Коммутируемый ток ключа MC34063 до 1.5 А.
Данный контроллер почти так же популярен как таймер 555 серии.
Собирая данное устройство вы получите массу опыта в налаживании подобных устройств и в дальнейшем перейдёте к более сложным схемам.
Для запуска контроллера в работу потребуется сама микросхема MC34063, индуктивность, диод, пару конденсаторов на 100 — 500 мкф, и 3 — 4 резистора.
Теперь о том как это всё работает:
Смотрим на 1 схему step-down, это работает почти как обычный шим стабилизатор.
Данное включение MC34063 реализует только понижение входного напряжения !
При уравнивании или снижении входного напряжения ниже заданного выходного, ключевой транзистор открывается и мы имеем прямой переток напряжения через ключ и индуктивность к выходу устройства.
Индуктивность и емкость в выходной цепи образуют фильтр.
При открытии ключа дроссель набирает энергию. При закрытии ключа микросхемы, обратная ЭДС дросселя фильтра разряжается через диод и конденсатор Co. Данный цикл постоянно повторяется с заданной частотой. Такая схема хорошо подходит для того что бы снизить напряжение например с 12- 9 вольт на 5 или 3.3 вольта. Есть вариант поставить для этих целей обычный стабилизатор типа 7805. Но это не очень практично.
Допустим вы снижайте напряжение батареи крона через линейный стабилизатор до 5 вольт, тут вы теряйте на нагреве стабилизатора почти 50% энергии, а если вам нужно 3.3 вольта то на нагрев уйдёт уже 70%, это уже не лезет ни в какие ворота .
А если то же самое проделать с шим контроллером то потери упадут до 13%,
плюс радиатор вам не понадобится. КПД данного вида преобразователя 87%.
В реалии при замере у меня MC34063 в работе кушает 2-3 мА. По паспорту 4 мА, что возможно так же зависит от производителя микросхемы.
Едем дальше. Стабилизирует схема выходное напряжение, с помощью делителя на двух резисторах R1;R2 подключенных к 5 выводу микросхемы. Как только напряжение на 5 выводе превысит 1.25 вольта, компаратор переключит тригер и ключ микросхемы закроется. Так ограничивается рост напряжения на выходе устройства.
Меняя номиналы этих резисторов можно задавать напряжение выхода.
На практике часто ставится переменный резистор, средняя точка которого идёт к 5 выводу MC34063, а крайние выводы подключаются один к земле другой к выходному напряжению.
Резистор Rsc между 7 и 6 выводами задаёт максимальный ток ключа микросхемы. Защита срабатывает когда между выводами 7 и 6 напряжение подымается более 0.3 вольта.
На 3 выводе MC34063 стоит конденсатор задающий частоту внутреннего генератора.
Максимальная частота по паспорту 100 кГц. Чем меньше индуктивность тем больше нужно частоту и наоборот.
Теперь рассмотрим схему 2 включения MC34063, Step-Up.По нашему, это преобразователь на обратной ЭДС .
Преобразователь питания на MC34063
Автор — Поляников Игорь (OldPol)
Предлагаю вашему вниманию простой, но довольно мощный понижающий ИП.
Целью разработки было создать ИП для питания компьютера в автомобиле. Малогабаритный и с хорошими характеристиками. Простой в изготовлении, используя подручные средства, т.е. элементы от старых РС БП или мамок, от ненужной телефонной зарядки и т.д., и т.п. и возможностью вырезать плату за 20 минут бормашиной, В результате родилась такая схема.

Управляющей микросхемой выбрана МС34063, за дешевизну доступность, удобный тип корпуса и главное наличие некоторого количества их у меня. Но можно было при должном подходе умощнить таким образом, любую микросхему с аналогичными функциями. Работу схемы рассказывать нет смысла, думаю, она очевидна, Остановлюсь только на важных, на мой взгляд, моментах.
Микросхему выпускают множество производителей, в моем распоряжении было три типа, выяснилось, что образец под гордым названием КА34063 склонен возбуждаться, визуально это выражалось в свисте дросселя, хотя свои параметры с незначительным ухудшением конструкция при этом сохраняла. Эффект был устранен установкой по питанию микросхемы дроссель. Это решение не принципиально, можно было обойтись и резистором или еще лучше кренкой вольт на 6-7-8-9.
Цепочка R3-VD1-R4 в базе КТ315, это попытка сэкономить несколько миллиампер, не открывая выходной транзистор микросхемы, используем только предвыходной. Для правильного понимания ситуации смотрите описание на микросхему.
Резистор R5 компромиссный вариант между хорошим фронтом на затворе полевого транзистора и потребляемым током в этой цепи, оптимально 1К. Резистор несколько греется, необходимая мощность 0,5Вт.
Для получения наилучшего КПД, необходимо максимально открыть полевой транзистор, для этого, в этом его включении, требуется подать на затвор импульс амплитудой выше, чем Uпит вольт на 10. Необходимое для этого напряжение снимается с дросселя дополнительной обмоткой. Такой вариант показал несколько лучшие результаты, чем традиционный способ, через емкость с истока полевого транзистора.
Отдельно остановлюсь на том, что с этой схемы, в дополнение к основному Uвых можно получить любые необходимые стабилизированные напряжения любой полярности. Идея заключается в том, что в дросселе DR3 присутствует импульс со стабилизированным действующим значением равным Uвых. Используя это, снимаем необходимые нам напряжения с дросселя вторичными обмотками. Направление намотки важно. Количество витков дополнительной обмотки рассчитывается довольно просто. Например, Uвых 5в, а намотано в основной обмотке, например 10 витков, следовательно, что бы получить 10в, на дополнительной обмотке нужно намотать 20витков.

Преобразователь предназначался, как я ранее говорил для питания компьютера в автомобиле. В одном из зксперементальных вариантов я с него получали 5В и дополнительно 12В 800ма для питания монитора по способу как на схеме >Uвых. Идея себя отлично оправдала. при Uвх от 6 до 29 вольт выходные напряжения оставались неизменными. Но решено было отказаться от такого питания монитора из соображений лишнего тепловыделения преобразователем. Стоит оговориться, что без нагрузки на Uвых идея не работает, в силу того, что микросхема выдает очень короткий импульс, годный только для зарядки выходного электролита до Uвых. Но при нагрузке уже в 0,1А все встает на свои места.
Фильтр по питанию в данный преобразователь сознательно не ставился. Для питания магнитолы монитора и компьютера у меня стоят дополнительный маленький аккумулятор выполняющий роль UPS и развязка с фильтрами на каждое из устройств, ставить еще один фильтр не было смысла.
Параметры схемы:
КПД 89%.
Uвх 6-40В (40в теоретически, реально пробовал до 29В, но не вижу причин схеме не работать и при напряжении до Vcc max микросхемы)
Uвых выбираем исходя из ваших потребностей. Задается делителем на резисторах R1 R2, они должны при вашем Uвых обеспечить на 5й ножке микросхемы 1.25В. И соответственно необходимо подобать число витков на дополнительной обмотке дросселя. Выходной ток, определятся только элементами VT2 VD3 DR3, и подходящим радиатором, для диода и транзистора. Конструкция рассчитывалась на ток нагрузки до 10А., но при экспериментах, в данном варианте преобразователь нагружался и до 20А, прекрасно выдерживал этот ток десятки минут. Правда, с падением КПД на пару процентов. Для долговременной работы с такой нагрузкой как минимум необходимо увеличить размер радиатора для силовых элементов.
Потребляемый ток без нагрузки менее 25мА
Конструкция:
Плата в зеркальном виде под ЛУТ. размер 34Х84 мм.

